Ограничение входящих звонков(режим Overlimit)
Режим ограничение входящих звонков "Overlimit"
Дата обновления статьи: 12.01.2018, версия ПО 2.4.1
Если в организацию одновременно поступит много входящих звонков, например в 3 раза больше чем операторов, то очевидно, что операторы всех звонков принять не смогут. Следовательно нет смысла пускать их в обработку и тем самым создавать нагрузку на серверном оборудовании и рабочем месте оператора.
Вместо этого следует отдавать операторам звонки согласно установленного лимита, а все что больше, оставлять на сервере телефонии в ожидании освобождения слота в "куче" входящих звонков.
Включение режима ограничения входящих звонков
Включить ограничение входящих звонков можно через интерфейс "Системные настройки", изменяя значения параметров "Тип ограничения входящих звонков: unlimited/strict/dynamic" и "Значение жесткого ограничения входящих звонков"
Ограничение действует на весь сервер. Устанавливать ограничение отдельно на службу такси нельзя!
Существует три режима работы:
- strict - Фиксированный режим. В системных настройках, в поле "Значение жесткого ограничения входящих звонков" выставляется число входящих звонков, которые будут отображаться на рабочем месте оператора.
- dynamic - Динамический режим. Максимально число звонков = 2 * количество подключенных к программе сотрудников. Настройка "Значение жесткого ограничения входящих звонков" игнорируется.
- unlimited - Режим без ограничения. В этом режиме нет никаких ограничений.
Для того, что бы была возможность отправить клиенту смс сообщение , необходимо прописать текст сообщения в настройках VoIP шлюза, на которые будут звонить клиенты. Сделать это можно через запрос в службу технической поддержки, или самостоятельно, если у Вас имеется доступ к интерфейсу управления VoIP шлюзами.
Данное смс сообщение может быть смаршрутизированно на прохождение через определенный шлюз через заявку в отдел технической поддержки, или самостоятельно Вами, если у Вас есть доступ к интерфейсу настройки SMS шлюзов и маршрутизации SMS сообщений.
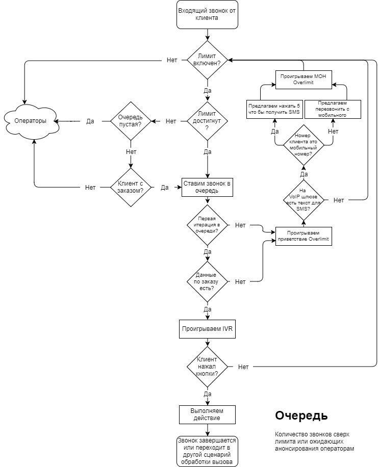
Порядок работы при постановке клиента очередь
Во время ожидания, клиент прослушает несколько аудио записей:
- Overlimit приветствие. Может быть изменено через интерфейс установки аудио записей https://<имя сервера>/audiofile
- Если номер телефона клиента городской, то переходим к проигрыванию звуковой заставки.
- Если номер телефона клиента сотовый и текст для смс сообщения установлен, говорим клиенту фразу о том что через мобильное приложение будет лучше и без ожидания и предлагаем клиенту получить ссылку на скачивание мобильного приложения, если клиент нажмет цифру 5. SMS сообщение отправляется один раз. За один звонок клиент не может запросить два раза отправку SMS сообщения.
- Проигрываем клиенту музыку и повторяем все с начала.
Алгоритм работы
Полный алгоритм работы нарисован в виде блок схемы.

Сервис поддержки клиентов работает на платформе UserEcho